Здравствуйте, уважаемые Самоделкины! Предлагаю вашему вниманию статью про третий (завершающий) вариант сигнализатора утечки воды.
Учитывая опыт изготовления двух предыдущих вариантов, я сделал несколько важных усовершенствований. В результате получился более качественный прибор.
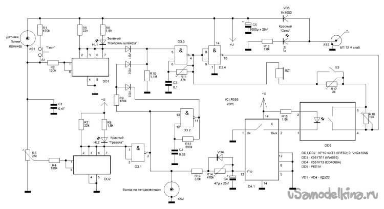
Начну с принципиальной схемы. Она претерпела ряд существенных изменений, поэтому и описание её работы пришлось полностью переписать.
Описание работы схемы.
В данном варианте сигнализатора помимо функции контроля утечки воды есть функция контроля целостности всей линии с датчиками. Использован тот же принцип, как и в системах охранно-пожарной сигнализации. В самом конце линии (шлейфа) подключен так называемый концевой (оконечный) резистор. При обрыве или замыкании линии, уровни напряжения на ней отличаются как от номинального, так и от тревожного.
Контроль уровней реализован на микросхемах DD1 и DD2. Первая контролирует линию на предмет обрыва, а вторая на утечку воды или замыкание. Микросхемы фактически представляют собой всего один полевой КМОП транзистор. Входная цепь состоит из делителя напряжения Rок шлейфа и R3 сигнализатора и конденсатора C1, который подавляет различные наводки на линию, в том числе сетевую. В норме (нет обрыва или замыкания линии, нет утечки воды), на входе прибора присутствует уровень напряжения, задаваемый делителем Rок, R3, приблизительно равный 3,4 Вольта. При обрыве линии ноль Вольт, при замыкании 11,5 Вольт. При утечке воды напряжение будет не менее 7 В (установлено опытным путём).
Микросхемы DD1 и DD2 выполняют роль компараторов напряжения. Их точность невелика, но достаточна для данного применения. Порог срабатывания первого (DD1) не регулируется. Напряжение переключения составляет порядка двух Вольт. Порог переключения второго регулируется подстроечным резистором R3 и устанавливается величиной примерно 4,5 В. Резисторы R2 и R4 предотвращают от выхода из строя защитный стабилитрон на входе микросхемы при попадании на него Uпит. при замыкании шлейфа.
Нагрузкой микросхем (сток полевого транзистора) является светодиод с ограничительным резистором и дополнительным резистором параллельно. У DD1 это HL1, R5, R6. Светодиоды являются индикаторами состояния шлейфа, они разных цветов (зелёный и красный). Зелёный индикатор горит при исправном шлейфе, при его обрыве гаснет. Красный индикатор в норме погашен и загорается при обнаружении датчиками утечки воды или замыкании в линии.
Работает это так. В норме уровень на входе прибора достаточен для переключения компаратора DD1, в результате чего на его выходе (выводы 2,3,6,7) напряжение близко к нулю. На выходе компаратора DD2, наоборот, напряжение близкое к Uпит. В случае изменения состояния шлейфа (обрыв, замыкание или обнаружение утечки воды), происходит переключение компараторов. Их состояние распознаётся логической схемой и включаются соответствующие сигналы тревоги.
Для проверки исправности прибора служит кнопка «Тест». При её нажатии и удержании параллельно линии подключается резистор R1 сопротивлением 470 кОм. Примерно такое сопротивление имеет датчик при контакте с водой из водопроводного крана. Исправный прибор подаст сигнал тревоги. После отпускания кнопки сигнализатор переходит в дежурный режим работы.
Логическая схема состоит из инвертора на элементе D3.1 и элемента ИЛИ на диодах VD1, VD2 и резисторе R10. Схема включает генератор звуковой частоты в случае отклонения напряжения на шлейфе от нормы. Он собран на элементе D3.3. Частота генератора задаётся конденсатором C3 и подстроечным резистором R11, которым она настраивается на частоту резонанса пьезо излучателя BZ1 с целью получения максимальной громкости звука. Громкость звука дополнительно увеличена за счёт инвертора на элементе D3.4. Выводы излучателя при этом включены в противофазе.
Кроме того, логическая схема запускает также второй генератор, собранный на элементе D3.2. Он выдаёт импульсы низкой частоты, которые благодаря цепочке R9, VD3 периодически прерывают работу звукового генератора. Частота задаётся элементами C2, R12. Частота подобрана таким образом, чтобы обеспечить максимальную слышимость сигнала тревоги на значительном удалении от сигнализатора.
Благодаря логической схеме генератор низкой частоты запускается только при обнаружении датчиками утечку воды или замыкании линии. В случае обрыва линии он не включается. Таким образом, при обрыве шлейфа звучит непрерывный сигнал тревоги, а при замыкании или утечке воды – прерывистый, что позволяет сразу понять, что является причиной срабатывания сигнализатора.
Кстати, подавляющее большинство моделей ПКП (ПКП – приёмно - контрольный прибор, прим. R555) промышленного изготовления, уступают моему сигнализатору в том, что не показывают причину срабатывания сигнализации.
В случае срабатывания прибор издаёт громкий и весьма неприятный для слуха звук. Так сделано, чтобы сигнал был слышен в любом месте квартиры и даже на лоджии. Однако, был случай, когда ночью сигнализатор обнаружил протечку из шланга стиральной машины и подал сигнал тревоги, чем напугал моих родственников. Поэтому, чтобы избежать подобного в будущем, я добавил функцию автоматического переключения уровня громкости, наподобие той, что есть в смартфонах и некоторых будильниках. Правда уровней сделал всего два – малый и максимальный, но этого вполне достаточно. Работает это так.
В дежурном режиме, в норме, на выходе элемента D3.1 присутствует лог. ноль. В режиме тревоги на этом выходе появляется лог. единица и через цепь R13, R14 начинает заряжаться конденсатор C4. Когда напряжение на нём достигает порога переключения коммутатора D4.1, его выводы 1 и 2 «замыкаются» и начинает проходить ток через светодиод оптореле DD5 и ограничительный резистор R15. Оптореле «срабатывает», его «контакты» «замыкаются» и закорачивают подстроечный резистор R16. Звуковой сигнал включается на полную мощность. Время от начала тревоги, через которое произойдёт это переключение, выставляется подстроечным резистором R14. До этого громкость звука определяется резистором R15 и устанавливается при настройке. После перехода сигнализатора в дежурный режим, конденсатор C4 быстро разряжается по цепи VD4, R13, выход D3.1.
В целях комфорта при проверке и настройке сигнализатора я предусмотрел отключение громкого звука. В обычном режиме контакты переключателя S3 замкнуты и шунтируют подстроечный резистор R17. При размыкании контактов (отжатии кнопки) звуковой сигнал проходит через подстроечный резистор, которым настраивается нужное ослабление звука.
Разъём XS2 – это выход на автодозвонщик. Он соединён с выходом элемента D3.1. В дежурном режиме на нём ноль Вольт, в режиме тревоги – Uпит. Появление этого напряжения является сигналом для запуска автодозвонщика, который согласно его программе звонит на заданный номер (номера).
Питание прибора. Так как теперь сигнализатор питается от сетевого стабилизированного блока питания, я отказался от резервного батарейного питания и удалил из схемы все элементы с этим связанные. Удалил также выключатель питания (в случае необходимости сигнализатор выключается выдёргиванием БП из розетки). Оставил только защитный диод VD5 и конденсатор по питанию С5, а также цепь HL3 R18 ( индикатор сетевого питания).
Схема шлейфа.

Концевой резистор R1 установлен в корпусе последнего в шлейфе датчика, как это часто делается в системах охранно-пожарной сигнализации. В данном случае он составлен из двух резисторов: 2М + 2,7М = 4,7М, так как не было резистора такого номинала подходящих габаритов.
Тот же датчик с закрытой крышкой
Датчик с проводом и разъёмом для непосредственного подключения к сигнализатору (для проведения различных экспериментов).
Учитывая повышенную влажность в помещениях, где установлены датчики (кухня и, особенно, ванная, туалет) и высокоомные входные цепи прибора, монтаж линии производил многожильным проводом в двойной изоляции
А также проводом ШВВП 2 х 0,5 и 4-жильным телефонным проводом (телефонные удлинители). Тоже двойная изоляция, четыре многожильных провода. Объединял по два.
Попутно для удобства проверки и настройки прибора изготовил специальный шнур.
Его схема.

Шнур подключается ко входу сигнализатора вместо линии с датчиками. Кнопка с нормально замкнутыми контактами присоединяет резистор такого же номинала, как и концевой резистор шлейфа. При нажатии на кнопку цепь размыкается, имитируя обрыв линии. По-хорошему надо было добавить ещё кнопку и резистор, имитирующие утечку воды, но я этого не сделал, так как для этого в сигнализаторе есть кнопка «Тест». Но, наверное, добавлю, тогда получится полноценный тестовый шнур.
Процесс изготовления сигнализатора и датчиков здесь описывать не буду, о нём подробно рассказано в моих статьях «Сигнализатор утечки воды. Действующий макет» и «Сигнализатор утечки воды. Вариант 2». Процесс настройки, думаю, понятен из описания схемы.
На этом свою работу над сигнализатором считаю завершённой, результатом его эксплуатации доволен.
Спасибо за внимание, буду рад вашим комментариям, вопросам и пожеланиям по улучшению данной конструкции.
С уважением,

Комментарии (0)